行业聚焦

2022年中国服装行业发展机遇在哪里?

发表时间:2022-04-02 20:36来源:行业观察
文章附图

图片

服装行业是我国传统支柱产业之一,在国民经济中一直处于重要地位。近年来,服装消费已经从单一的刚需型消费需求转向时尚、文化、品牌、形象的消费潮流,行业面临转型压力。在转型压力下,我国服装产业规模增速不断下降。但中国巨大的市场内需已经成为国内服装行业平稳增长的主要动力来源,随着人均可支配收入的持续增加和社会开放程度的不断提升,无论城镇还是农村居民,用于服装的消费仍在不断增长。
图片
服装行业发展现状

服装市场规模


经过多年的发展,中国服饰行业已从外延扩张式为主的快速发展阶段步入内生式为主的优化发展阶段,增速相对放缓。2021年纺织品服装内需市场稳步恢复,对行业经济运行平稳回升的拉动作用增强。根据国家统计局数据,2021年全国限额以上服装鞋帽、针纺织品类零售总额达13842亿元,同比增长12.7%。预计2022年全国限额以上服装鞋帽、针纺织品类零售总额达14479亿元

图片



服装产量


进入2021年以来,在国内外市场需求复苏向好、海外订单回流等积极因素的有力推进下,我国服装行业生产增速逐步趋于稳定,产量基本恢复至疫情前规模。数据显示,2021年我国规模以上企业完成服装产量235.31亿件,同比增长8.38%,同比增长0.05%,预计2022年我国服装产量将进一步达242.83亿件



图片



服装行业规上企业数量



近年来,由于企业经营状况的变化以及大众化业务集中化,我国服装行业规模以上企业(年主营业务收入2000万元及以上)的数量呈现逐年下降的趋势,由2017年的15825家降至2020年的13300家。最新数据显示,2021年我国服装行业规模以上企业降至12653家,同比下降4.9%


图片



服装行业规上企业盈利情况



2021年我国服装行业规上企业营业收入及利润总额开始回升,利润增速持续加快,盈利能力小幅提升,累计营业收入1.48万亿元,同比增长6.5%。

图片



利润总额767.82亿元,同比增长14.4%;营业收入利润率为5.18%,比上年同期提高0.36个百分点


图片



图片
服装行业细分市场规模

女装市场规模


数据显示,2019年女装行业整体市场规模为10573亿元,增速小幅增长,达到8.56%。2020年女装市场规模受疫情影响下降至9407亿元,虽然市场规模下降较大,但依旧为男装市场规模的两倍左右。预计2022年中国女装市场规模将达10446亿元。


图片



男装市场规模


近年来,中国男装市场发展态势良好。2016-2018年,我国的男装行业市场规模逐年增加,2018年国内男装行业市场规模达8258亿元,有望在2018-2023年间复合增速达到9.6%,预计2023年中国男装行业市场规模增至13070亿元。


图片



童装市场规模


从长期来看,鼓励生育的政策仍会在较长一段时期内保证新生婴儿数量维持在一定水平。在居民消费支出能力提升、我国三胎全面放开、80后、90后、00后等相继进入婚育年龄阶段等多重因素推动下,我国童装市场零售总额将进一步增加,预计2022年我国童装零售额将达3201亿元


图片



图片
服装行业重点企业


经过多年的发展,中国服装生产企业遍地开花,一大批优秀的服装生产企业迅速崛起,逐渐成为服装行业中的翘楚,如雅戈尔、海澜之家、森马服饰、太平鸟、七匹狼、九牧王等等,下面是基本情况对比:
从营收情况来看

2021年1-9月海澜之家营业总收入明显高于雅戈尔、森马服饰、太平鸟、七匹狼和九牧王,2021年1-9月海澜之家营业总收入已完成141.6亿元,雅戈尔营业总收入已完成100.4亿元,森马服饰营业总收入已完成100.2亿元,太平鸟营业总收入已完成74.09亿元,七匹狼营业总收入已完成23.84亿元,九牧王营业总收入已完成21.72亿元。


2014-2021年9月雅戈尔、海澜之家、森马服饰、太平鸟、七匹狼、九牧王营业总收入对比(亿元)

图片



从净利润来看

2021年1-9月雅戈尔归属净利润明显高于海澜之家、森马服饰、太平鸟、七匹狼和九牧王,2021年1-9月雅戈尔归属净利润为37.79亿元,海澜之家归属净利润为20.48亿元,森马服饰归属净利润为9.43亿元,太平鸟归属净利润为5.54亿元,七匹狼归属净利润为0.89亿元,九牧王归属净利润为0.52亿元。


2014-2021年9月雅戈尔、海澜之家、森马服饰、太平鸟、七匹狼、九牧王归属净利润对比(亿元)


图片



从毛利率来看

2021年1-9月雅戈尔毛利率略高于九牧王、太平鸟、七匹狼、海澜之家和森马服饰,2021年1-9月雅戈尔毛利率为60.68%,九牧王毛利率为60.3%,太平鸟毛利率为53.59%,七匹狼毛利率为44.87%,海澜之家毛利率为43.9%,森马服饰毛利率为43.15%。


2014-2021年9月雅戈尔、海澜之家、森马服饰、太平鸟、七匹狼、九牧王毛利率对比(%)


图片


总结
雅戈尔在企业规模和盈利能力方面均优于海澜之家、森马服饰、太平鸟、七匹狼和九牧王,海澜之家在营收情况和服装市场占有率方面均优于雅戈尔、森马服饰、太平鸟、七匹狼和九牧王,总体来看,雅戈尔和海澜之家优势明显。



图片


图片
2022服装行业的发展机遇


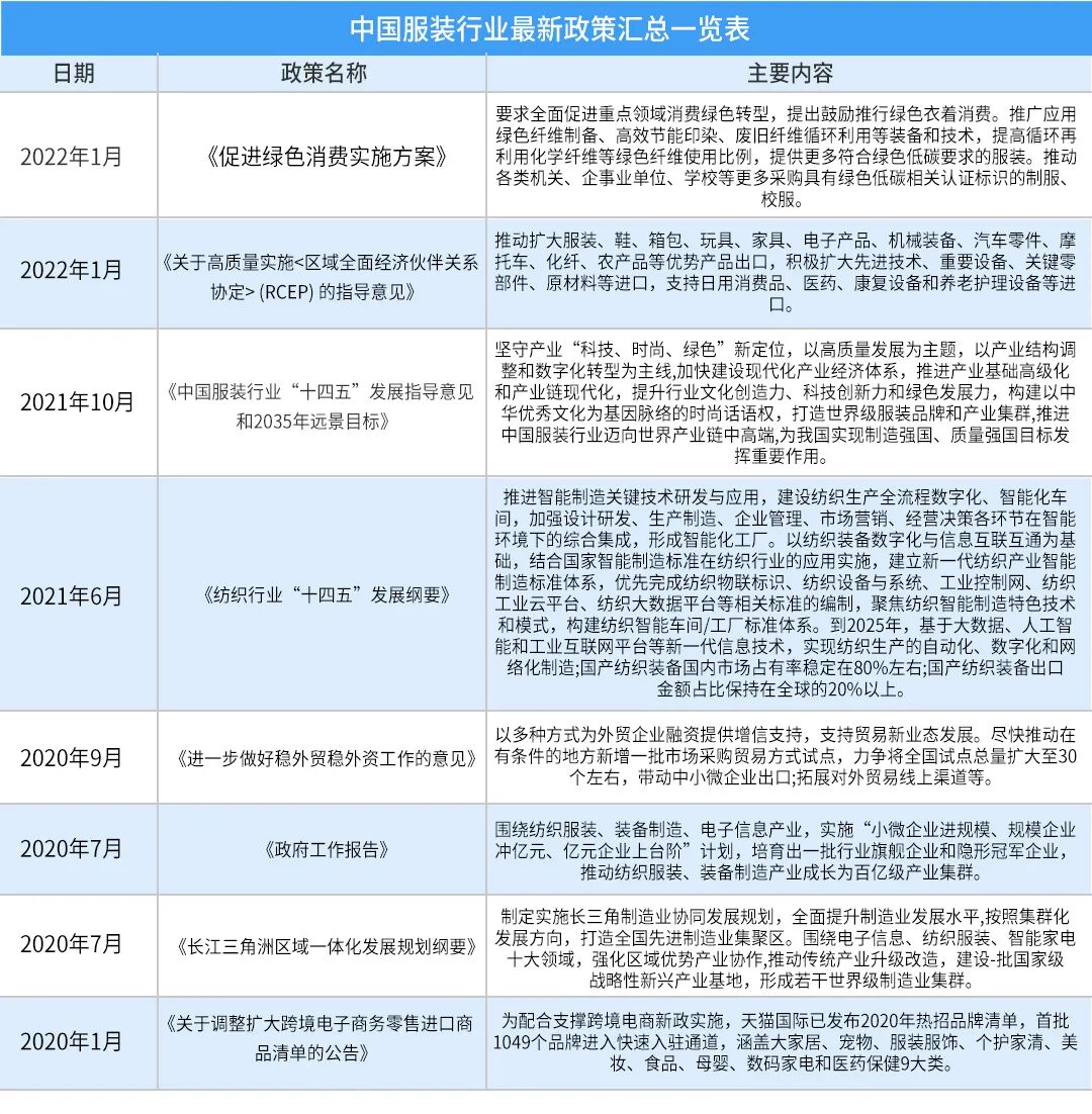
多项政策持续利好,或将迎来新的发展机遇

近年来,国家出台了一系列政策鼓励传统服装行业转型升级,绿色发展。预计随着经济环境的改善,消费会进一步释放,服装行业在双循环经济背景下,将迎来新的发展机遇。市场资源会加快向行业头部企业集中,有利于处于优势地位的服装品牌公司更高效地整合上下游资源,巩固自身的竞争力,扩大行业市场份额。

企业要仔细研读2021年正式开始实施的国家十四五规划,规划中就决定了未来我们的国家会在哪些方面做重大的资源投入,我们在政策上会在哪些是有导向。具体政策如下:

图片



抓住新消费的机遇,从三个方向寻找市场

2021年,我们站在了高收入的边界线上。这标志着,一个新消费时代的到来。而这个新消费时代,会带动一轮新的经济增长。在未来5年,我们的消费,每年增长会在9.5%。2025年,总量可达55-60万亿。所以,不管是从微观消费行为的改变,还是从宏观消费动能的改变来看,2022年,新消费时代已经到来。企业要抓住新消费的机遇,就得做好这三件事情。这三件事情就是:新模式、新渠道、和新品牌。

图片



品质需求提升,中高端市场优先受益

当前,我国经济持续发展,居民人均可支配收入不断提高,数据显示,2021年全年全国居民人均可支配收入35128元,比上年名义增长9.1%,两年平均名义增长6.9%;扣除价格因素实际增长8.1%。随着人均可支配收入的增加,人们的消费观念也随之发生了变化,对服饰的消费也越来越重视质量和满足个性化、时尚的需求,他们更愿意通过商品来传达自己的生活。

图片


移动社交日益成为消费者服装消费的新引擎,通过用户的“口碑”形成裂变式的网络传播,熟人的体验式消费体验和传播能更有效地为商品背书,增强用户黏性,更好地满足消费群体的个性化需求,不断促进服装行业规模持续扩大。


集中化、功能化是未来主要发展方向


随着行业市场需求的不断变化,以及消费市场的不断升级,消费者将更加看重科技功能性产品。再加上“体育休闲”潮流的快速变化,以及市场对“差异化”、“高端化”体育产品需求的增加,运动服企业有望通过多维度、全品类的满足消费者对不同种类运动和生活的需求。


受益于全民健身热潮、热门赛事的举行和追求健康的诉求,运动服饰行业增势强劲。龙头企业将会凭借自身优势,获得大量基础性消费群体,同时,通过提高产品功能性和品牌美誉度构筑核心壁垒,行业集中度进一步提升。


推荐阅读
  在服装零售行业竞争日益激烈的环境下,实体店面临库存积压、会员流失、运营效率低下等多重挑战。服装连锁店管理系统通过数字化手段整合销售、库存、会员等核心业务,帮助门店实现精细化运营。该系统不仅优化了业务流程,还通过数据驱动决策,为业绩增长提供有力支撑,成为实体店转型升级的重要工具。  1、库存管理:优化供应链,降低运营成本  库存管理是服装连锁店的核心痛点之一。传统模式下,手工记录易出错,且...
  在数字化转型浪潮中,服装供应链管理系统已成为企业提升核心竞争力的关键工具。它通过整合信息流、物流与资金流,实现对从原材料采购到成品交付全流程的精细化管控。服装供应链管理系统不仅能够优化资源配置、提高运营效率,更能帮助企业快速响应多变的市场需求,为企业在激烈的市场竞争中构建坚实的数字化基石。  一、系统核心定义与价值  服装供应链管理系统是一套以信息技术为支撑的综合性管理平台,专为服装行业...
  在竞争激烈的服装行业中,企业面临着快速变化的市场需求和复杂的供应链管理挑战。如何实现高效的运营管理并做出精准决策,成为服装企业发展的关键。服装管理ERP软件的出现,为服装企业提供了全面的解决方案,帮助企业在生产、销售、库存等环节实现精细化管理,提升整体运营效率。  一、生产管理的优化  服装管理ERP软件在生产环节发挥着重要作用。通过该软件,企业可以实现生产计划的精准制定和实时监控。软件...
  在竞争激烈的服装市场中,高效的运营管理系统成为服装连锁企业不可或缺的工具。一个好的服装连锁店管理系统能够帮助企业优化库存管理、提升销售效率、增强客户体验,从而实现精细化运营。  一、库存管理的精细化  服装连锁店的库存管理是运营的核心环节。管理系统通过实时监控库存水平,能够帮助企业精准掌握各门店的库存动态。系统支持自动补货提醒功能,当库存低于设定阈值时,自动触发补货流程,减少缺货现象。通...
  在服装行业竞争日益激烈的当下,一套高效的ERP系统已成为企业优化运营、提升竞争力的关键工具。好的服装ERP解决方案能够整合设计、生产、库存、销售等全流程数据,实现从原材料采购到终端零售的精细化管控。面对市场上多样化的系统选择,企业需从功能适配性、技术成熟度、行业经验等维度综合评估。  1、优质服装ERP系统的核心筛选标准  专业的服装ERP系统需具备行业定制化能力,其核心评估指标包括: ...
  在服装行业竞争日益激烈的市场环境下,企业面临着产品生命周期短、库存管理复杂、供应链协同困难等多重挑战。服装ERP管理软件通过整合企业资源、优化业务流程、实现数据共享,成为企业提升管理效率、降低运营成本的重要工具。  1、服装行业管理面临的挑战  服装行业具有产品生命周期短、季节性明显、款式多样等特点,这些特性给企业管理带来诸多挑战。传统管理模式中,数据统计依赖手工操作,容易出现误差且效率...
  在服装行业竞争日益激烈的今天,高效管理库存、优化供应链、精准分析销售数据已成为企业生存与发展的关键。服装企业因其季节性强、SKU(颜色、尺码、批次)复杂、渠道多元等特性,对管理软件提出了特有且专业的需求。面对市场上众多的服装ERP(企业资源计划)软件,如何选择一款真正适合自身业务、能够驱动数字化转型的工具,是许多管理者面临的核心决策。  一、服装行业ERP的核心功能需求  选择服装ERP...
  在数字经济浪潮下,服装行业的竞争已从单一的产品竞争转向供应链体系的综合竞争。传统供应链模式因信息孤岛、预测不准、库存高企等问题,长期制约着行业发展。如今,以技术为引擎的服装供应链管理系统正深刻重塑产业格局,其核心在于通过数字化、智能化手段,将品牌与供应商紧密连接,实现生产要素的创新性配置与全链路协同,推动产业链整体提质增效,构建互利共赢的新生态。  一、数字化工具实现全流程透明与精准协同...
同样的促销活动,为什么在A店火爆,B店却冷冷清清?爆款在A店卖断货,在B店却积压成库存?年度目标定了半年,一查完成率还不到40%?别再“凭经验”“靠感觉”做决策了!今天,我们为你揭秘5张关键数据表,帮你实现从“经验驱动”到“数据驱动”的跨越,真正让门店运营可量化、可优化、可复制!一、门店促销方案分析表:告别“一刀切”,让每场活动都精准发力同一场促销,不同门店效果天差地别——根本原因在于客群不...
  在当今数字化浪潮中,企业面临前所未有的竞争压力与机遇。全渠道新零售系统作为一种创新模式,通过整合线上线下资源,为企业提供了实现数字化转型的强大引擎。数字化转型不仅是技术升级,更是企业重塑业务流程、提升竞争力的核心战略。全渠道系统以消费者为中心,打破传统零售的局限,推动数据驱动决策,从而优化运营效率。  一、全渠道新零售系统的定义与核心特征  全渠道新零售系统是一种融合线上线下渠道的综合性...
  在当今竞争激烈的零售环境中,服装连锁店面临着存货管理效率低下、信息分散和决策滞后的严峻挑战。传统的管理模式常导致库存失衡、资源浪费和运营成本上升,严重制约企业发展。为此,引入先进的服装连锁店管理系统成为打破这些壁垒的关键举措。该系统通过技术创新整合业务流程,实现数据驱动的存货优化,帮助企业提升响应速度和市场竞争力。  1、管理壁垒的本质与核心挑战  服装连锁店的管理壁垒主要表现为信息孤岛...
鞋服老板们,你们是不是也遇到过这些问题:·店铺空间有限,放个电脑占地方,尤其在快闪店、临时卖场?·买手在外看中好款式,却无法现场下单,错过采购时机?·盘点库存靠纸笔录入,效率低还易出错?·想随时查库存、看业绩,却离不开电脑?紫日快销APP —— 专为鞋服行业量身打造,把复杂的进销存、收银、盘点等核心业务,装进一部手机里。无论你在门店、仓库,还是在市场、在路上,随时随地就能管生意。核心亮点:开...
  在当今快节奏、全球化的时尚产业中,服装企业面临着从面料采购到终端销售的全链条管理挑战。传统依赖手工和表格的管理方式不仅效率低下,而且容易形成信息孤岛,难以适应市场的快速变化。专业的服装管理ERP软件应运而生,它通过整合设计、采购、生产、库存、销售及财务等核心环节,为企业构建了一个统一、高效、数据驱动的管理平台,成为推动企业实现精细化管理与数字化转型的核心引擎。  一、服装ERP软件的核心...
  在当今竞争激烈的市场中,服装商家面临着库存管理混乱、采购效率低下以及销售数据难以追踪等多重挑战。这些痛点若不及时解决,极易导致资源浪费和市场竞争力下降。服装进销存软件作为一种专业工具,通过数字化手段帮助商家实现高效转型,将复杂流程简化,提升整体运营效能。它不仅降低了人工错误风险,还为商家提供了精准决策支持,是推动行业升级不可或缺的利器。  1、软件定义与核心功能  服装进销存软件是一种专...
六位鞋服企业创始人齐聚,聊透了当下行业的真实困境,更贡献了从降本增效到 2026 年破局的实战方法论。
  在当今竞争激烈的服装零售市场中,商家面临库存积压、畅销品短缺等挑战,亟需高效工具优化运营。服装供应链管理系统应运而生,它通过数字化手段整合设计、生产、物流等环节,帮助商家精准识别并管理“好单”(即热销产品)和“好货”(即优质库存)。该系统不仅提升响应速度,还减少资源浪费,使商家能动态调整策略,避免盲目采购。  1、系统核心功能概述  服装供应链管理系统的基础在于集成化数据平台,它打通从原...
刚落幕的2025年双十一,全网狂揽16950亿元销售额,再创历史新高!服装作为核心品类,以14%的占比扛起大旗。◤AI全面融入购物体验:天猫有500多万商家用AI辅助经营,AI智能客服、个性化推荐和购物助手提升消费体验;◤“小时达”成为新常态:以"淘宝闪购"、“京东秒送”为代表的即时零售首次深度参与大促,为品牌带来了巨大增量;◤消费更趋理性与个性化:平台普遍采用“官方立减”、“一件直降”简化...
在实体零售不断变革的今天,一个品牌能二十年如一日坚持“终身免费洗护”,并成功推行“0库存联营模式”,背后一定有着独特的经营智慧。香港步步高鞋业,正是这样一个品牌。 从1998年深圳的一家小店起步,到如今在全国拥有500多家门店,步步高不仅陪伴了一代人的成长,更以其诚信经营与匠心服务,在激烈的市场竞争中走出一条持续增长之路。紫日软件,赞12服务铸就品牌|20年“免费洗护”背后的用户思维“终身免...
你是不是也曾经历过这样的场景:出门在外,心里却总惦记着门店的营业额;订货会上,表格满天飞,订单对不上;补货时,来回传文件、对编码,效率低下;导购面对熟客,却叫不出名字,更谈不上精准服务……如果你也中招了,别慌——今天推荐的这4款专为服装品牌打造的APP,正在用“数据+移动”的方式,悄悄改变传统服装行业的运营模式!1.驾驶舱APP:老板的手机移动报表用户:服装品牌老板、CEO、店长等核心管理层...
对于许多服装品牌而言,日常补货订货环节总伴随着诸多困扰:▼ 日常微信、电话补货,订单迟迟无法录入;▼ 加盟商与总部系统不通,订货补货耗时耗力;▼ 商品信息更新不及时,导致渠道下单错误;▼ 不同渠道对应不同价格,人工核对易出错;▼ 订单处理进度不透明,反复查询增加沟通成本……”传统补货方式不仅降低了企业运营效率,也影响下游用户的体验。现在,有钉订货商城为您提供一站式解决方案!先来了解一下“有钉...
添加紫日智联管家
免费做数字化转型诊断咨询
全国热线
400-850-5360

(周一至周五9:00-18:00)

总部地址:

广州市黄埔区创兴港·AI智谷B1栋1201室

华东运营中心地址:

杭州市临平区南苑街道美莱国际2幢604-1室


紫日软件
产品&服务
高端服务
市场地位